Упр.838 ГДЗ Лукашик 7-9 класс по физике (Физика)
Решение #1

Рассмотрим вариант решения задания из учебника Лукашик, Иванова 8 класс, Просвещение:
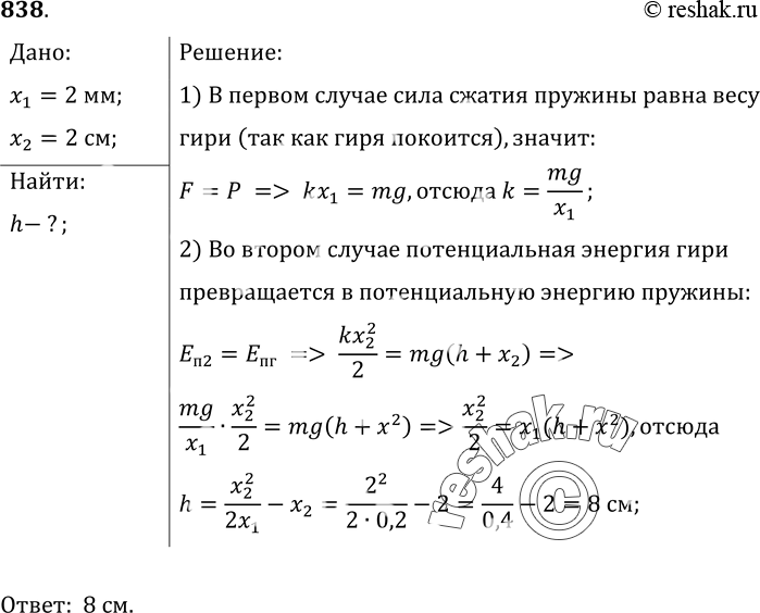
838. Гиря, покоящаяся на верхнем конце спиральной пружины, укрепленной на подставке, сжимает ее на л:х = = 2 мм. Но та же гиря, упавшая с некоторой высоты h на конец пружины, сжимает ее на х2=2 см. Определите высоту к.
*размещая тексты в комментариях ниже, вы автоматически соглашаетесь с пользовательским соглашением