Упр.719 ГДЗ Лукашик 7-9 класс по физике (Физика)
Решение #1

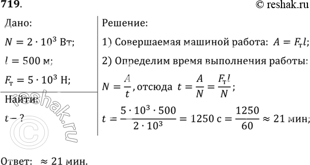
Рассмотрим вариант решения задания из учебника Лукашик, Иванова 8 класс, Просвещение:
719. Для выборки кошелькового невода неводовыборочная машина с электрическим приводом развивает мощность 2 кВт. За сколько времени она выберет невод длиной 500 м при силе тяги 5 кН?
*размещая тексты в комментариях ниже, вы автоматически соглашаетесь с пользовательским соглашением