Упр.652 ГДЗ Лукашик 7-9 класс по физике (Физика)

Решение #1

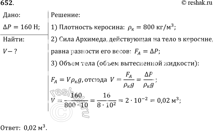
Изображение 652.	Было установлено, что при полном погружении куска меди в керосин вес его уменьшается на 160 Н. Каков объем этого куска...
Загрузка...

Рассмотрим вариант решения задания из учебника Лукашик, Иванова 7 класс, Просвещение:
652. Было установлено, что при полном погружении куска меди в керосин вес его уменьшается на 160 Н. Каков объем этого куска меди?
*Цитирирование задания со ссылкой на учебник производится исключительно в учебных целях для лучшего понимания разбора решения задания.
*размещая тексты в комментариях ниже, вы автоматически соглашаетесь с пользовательским соглашением