Упр.391 ГДЗ Лукашик 7-9 класс по физике (Физика)
Решение #1

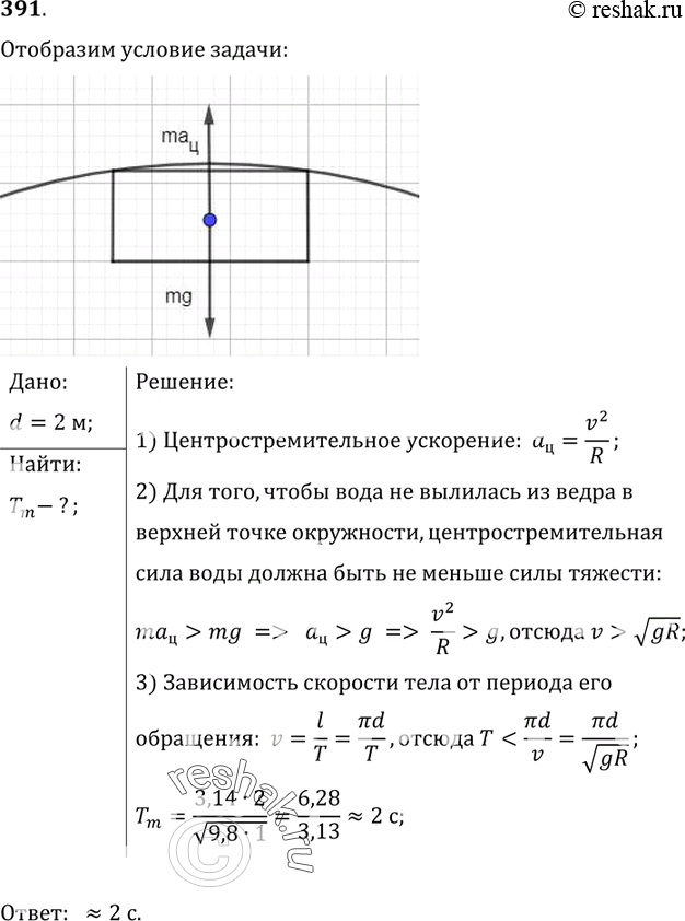
Рассмотрим вариант решения задания из учебника Лукашик, Иванова 7 класс, Просвещение:
391*. Ведерко с водой вращается в вертикальной плоскости по окружности диаметром 2 м. При каком максимальном периоде обращения вода из ведерка не выливается?
392*. Определите равнодействующую трех сил Ft = 8 Н, F2=4 Н и Fз=5 Н, направленных так, как показано на рисунке 89. Каков характер движения тела М под действием этих сил?
*размещая тексты в комментариях ниже, вы автоматически соглашаетесь с пользовательским соглашением