Упр.282 ГДЗ Лукашик 7-9 класс по физике (Физика)
Решение #1

Рассмотрим вариант решения задания из учебника Лукашик, Иванова 7 класс, Просвещение:
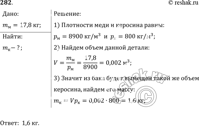
282. Для промывки медной детали массой 17, 8 кг ее опустили в бак с керосином. Определите массу керосина, вытесненного этой деталью.
*размещая тексты в комментариях ниже, вы автоматически соглашаетесь с пользовательским соглашением