Упр.221 ГДЗ Лукашик 7-9 класс по физике (Физика)
Решение #1

Рассмотрим вариант решения задания из учебника Лукашик, Иванова 7 класс, Просвещение:
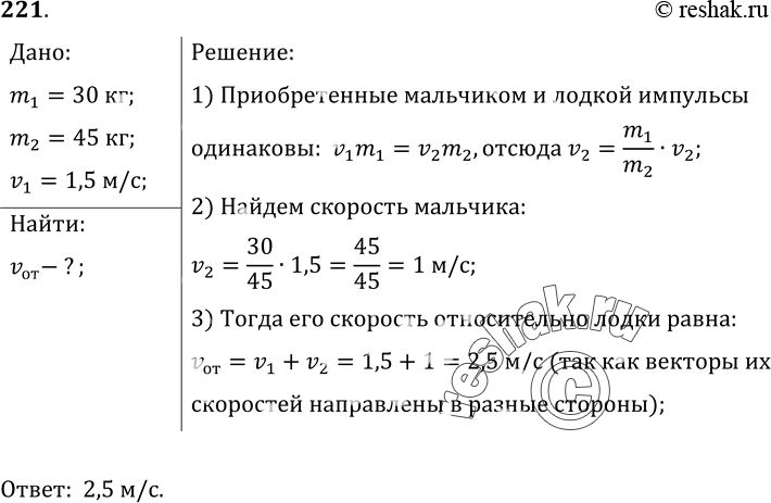
221*. С неподвижной надувной лодки массой 30 кг на берег прыгнул мальчик массой 45 кг. При этом лодка приобрела скорость 1, 5 м/с относительно берега. Какова скорость мальчика относительно лодки?
*размещая тексты в комментариях ниже, вы автоматически соглашаетесь с пользовательским соглашением