Ответы на вопросы Глава 2 ГДЗ Колягин Ткачёва 11 класс (Алгебра)
Решение #1
Решение #2

Рассмотрим вариант решения задания из учебника Колягин, Ткачёва, Фёдорова 11 класс, Просвещение:
Вопросы к главе II
1. Перечислить способы задания числовой последовательности.
2. Какая последовательность называется сходящейся?
3. Какая последовательность называется монотонной?
4. Привести пример функции, имеющей вертикальную (горизонтальную) асимптоту.
5. Привести пример непрерывной функции и построить её график.
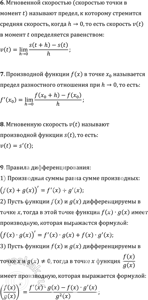
6. Что называется мгновенной скоростью?
7. Что называется производной функции f(x) в точке х0?
8. В чём состоит физический смысл производной?
9. Сформулировать правила дифференцирования суммы, произведения, частного.
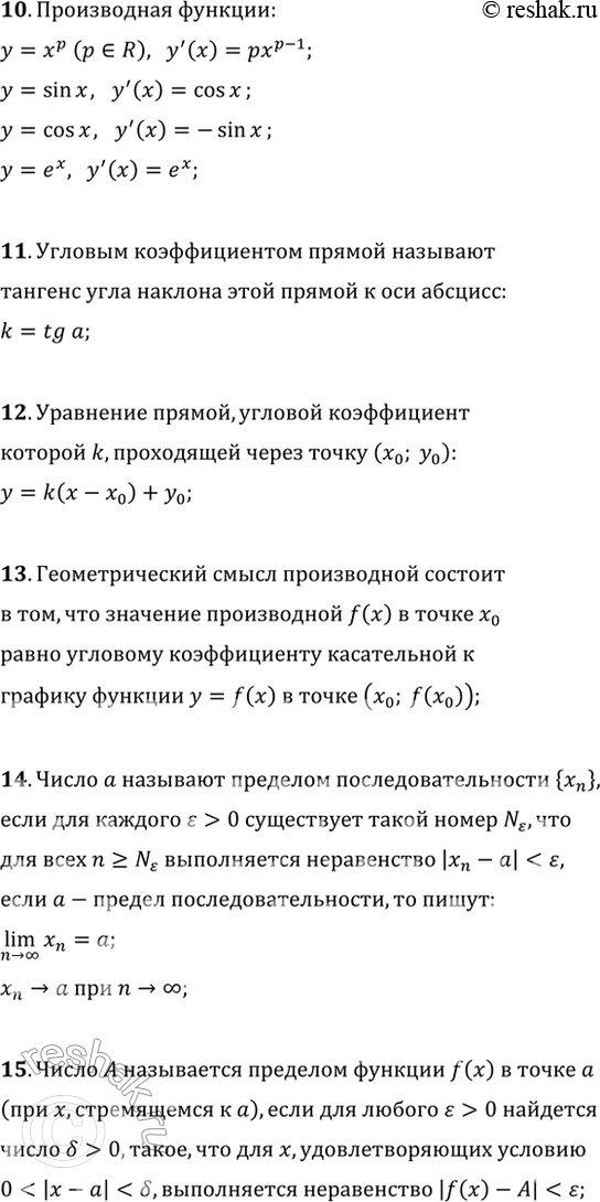
10. Чему равна производная функции у = х^p (р принадлежит R); y=sinx; y = cosx; у = е^х?
11. Что называется угловым коэффициентом прямой?
12. Записать уравнение прямой с угловым коэффициентом к, проходящей через точку (х0; у0).
13. В чём состоит геометрический смысл производной?
14. Что называется пределом последовательности?
15. Что называется пределом функции?
16. Какая функция называется непрерывной в точке а?
17. Как найти производную сложной функции? обратной функции?
18. Вывести формулу для нахождения производной функции У = tgx; y = ctgx.
19. Какую прямую называют касательной к графику функции в данной точке?
20. Что называется пределом слева (справа) функции f(x) в точке а?
21. Какую функцию называют бесконечно малой?
22. Сформулировать свойства предела функции.
23. Сформулировать свойства функций, непрерывных на отрезке.
24. Чему равна производная функции y = arcsinx? y = arctgx?
25. Что называется дифференциалом функции в точке?
26. В чём состоит геометрический и физический смысл дифференциала?
*размещая тексты в комментариях ниже, вы автоматически соглашаетесь с пользовательским соглашением