Упр.23.20 ГДЗ Мерзляк 10 класс Базовый уровень (Алгебра)
Решение #1

Рассмотрим вариант решения задания из учебника Мерзляк, Номировский, Полонский 10 класс, Вентана-Граф:
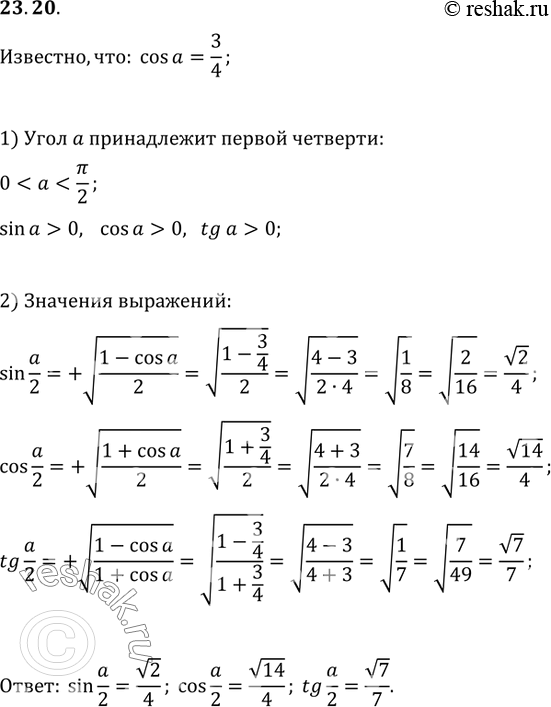
23.20. Дано: cos(a)=3/4, 0 < a < ?/2. Найдите sin(a/2), cos(a/2), tg(a/2).
*размещая тексты в комментариях ниже, вы автоматически соглашаетесь с пользовательским соглашением