Упр.21.19 ГДЗ Мерзляк 10 класс Базовый уровень (Алгебра)
Решение #1

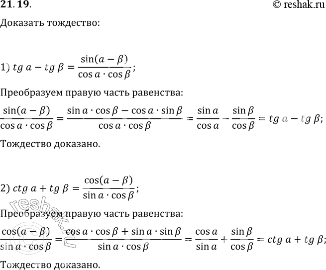
Рассмотрим вариант решения задания из учебника Мерзляк, Номировский, Полонский 10 класс, Вентана-Граф:
21.19. Докажите тождество:
1) tg(a)-tg(?)=sin(a-?)/(cos(a)cos(?));
2) ctg(a)+tg(?)=cos(a-?)/(sin(a)cos(?)).
*размещая тексты в комментариях ниже, вы автоматически соглашаетесь с пользовательским соглашением